Peer Reviewed Papers

1
e

Khetani S, Yong K, Hamedzadeh A, Shahsavari L, Rafiei A, Sanati-Nezhad, A programmable, 3D Neuron-On-Chip platform integrating near real-time biosensing and multiaxial loading for mechanobiological injury profiling, Adv Sci, e10309, 1-17, 2025.

d

Abdollahi S, Zarin B, Vatani M, Hassani M, Vajhadin F, Dixit K, Ashani M, Kim K, Sanati Nezhad A, Multifunctional mussel-inspired gelatin methacryloyl hydrogels for infection-sensitive applications, Materials and Design, 114899, 1-18, 2025.

1

Hassanpour Tamrin S, Sanati Nezhad A, Sen A, Electrical conductivity of nanofluids containing small extracellular vesicles, ACS Omega, 10, 50, 61568–61579, 2025.

h

Vandal M, Janmaleki M, Rea I, Gunn C, Hirai S, Biernaskie J, Chun J, Gordon C, Shaw A, Sanati-Nezhad A, Pfeffer G, Calon , Nguyen M, CD2AP at the junction of nephropathy and Alzheimer’s disease, Molecular Neurodegeneration, 21(63) 1-22, 2025.

d

Kuruvinashetti K, Komeili A, Sanati Nezhad A, Autonomous wearable sensing enabled by capillary microfluidics: a review, Lab on Chip, 25, 3879-3920, 2025.

s

Khalghollah M, Zare A, Shakeria E, Far B, Sanati-Nezhad A, AI-CMCA: A deep learning-based segmentation framework for capillary microfluidic chip analysis, Scientific Reports, 15, 26415, 2025.

1

Jalali P, Zarin B, Zare A, Abdollahi S, Hassani M, Vatani M, Farrokhnia M, Salahandish R, Hejazi H, Sanati-Nezhad A, Cap-Drop: A capillary microfluidic system for passive droplet generation and 3D cell culture modeling, Small, 21, 2411997, 2025.

e

Abdollahi S, Zarin B, Vatani M, Vajhadin F, Hassani M, Jalali P, Kim K, Sanati-Nezhad A, Biomimetic culture substrates for modelling homeostatic intestinal epithelium in vitro, Nature Communications, 16, 4120, 2025.

w

Zare A, Babamiri B, Hassani M, Khalghollah M, Mohammadid M, Haghjooy Javanmarde S, Sanati Nezhad A, CapSense-MIP: self-operating molecularly imprinted polymer biosensor for point-of-care diagnostics, Biosensors Bioelectronics, 286, 117599, 2025.

g

Zarin B, Rafiee L, Abdollahi S, Vatani M, Hassani M, Sanati-Nezhad A, Haghjooy S, Studying breast cancer lung metastasis using a multi-compartment microfluidic device with a mimetic tumor-stroma interaction model, Transl. Oncl., 53, 102303, 2025.

d

Babamiri B, Farrokhnia M, Mohammadi M, Sanati-Nezhad A, A novel strategy for controllable electrofabrication of molecularly imprinted polymer biosensors utilizing embedded Prussian blue nanoparticles, Scientific Reports, 5, 8859, 2025.

h

Farrokhnia M, Babamiri B, Mohammadi M, Sanati Nezhad A, MIP-Chip: integrated microfluidic plasma separation and redox-enhanced molecularly imprinted polymer succinate sensor for whole blood metabolite analysis, ACS Sensors, 10, 4, 3112–3122, 2025.

1
1

Babamiri B, Sadri R, Farrokhnia F, Hassani M, Roberts E, Ashani M, Sanati Nezhad A, A molecularly imprinted polymer biosensor based on electrochemically exfoliated graphene/MXene for metabolites detection, ACS Appl. Mater. Interfaces 16, 27714, 2024.

q

Khodadadi R, Eghbal M, Ofoghi M, Balaei A, Tamayol A, Abrinia K, Sanati-Nezhad A, Samandari M, An integrated centrifugal microfluidic strategy for point-of-care complete blood counting, 245, 115789, 2024.

1

Hassanpour Tamrin S, Phelps J, Sanati Nezhad A, Sen A, Critical considerations in determining the surface charge of small extracellular vesicles, J Extracellular Vesicles, 12(9) 12353, 2023.

1

Manshadi, MK, Saadat M, Mohammadi M, Sanati Nezhad A, "A Novel electrokinetic-based technique for the isolation of circulating tumor cells", Micromachines, 14(11), 2062, 2023.

a

Shajari S, Salahandish R, Zare A, Hassani M, Moossavi S, Munro E, Rashid R, et al., "MicroSweat: A Wearable Microfluidic Patch for Noninvasive and Reliable Sweat Collection Enables Human Stress Monitoring", Advanced Science 10 (7), 2370041, 2023

Osouli-Tabrizi H, Salahandish R, Jalalifarado P, Haghayegh F, A low-cost handheld reconfigurable impedimetric readout system for diagnostics of viral infections, IEEE Transactions on Instrumentation & Measurement, 72, 2023.

Khetani S, Salahandish R, Tabor J, Chilvers, Dukelow S, Ho C, Campbell C, Sen A, Debert C, Sanati Nezhad A, Nanoporous carbon immunosensor for highly accurate and sensitive clinical detection of glial fibrillary acidic protein in traumatic brain injury, stroke, and spinal cord injury, ACS Biomaterials Science & Engineering, 2023, 9, 6, 3556–3569, 2023.

H Zargartalebi, SH Hejazi, A Sanati-Nezhad, “Self-assembly of highly ordered micro-and nanoparticle deposits”, Nature Communications 13 (1), 3085, 2022.

H Zargartalebi, H Yousefi, C Flynn, S Gomis, J Das, T Young, E Chien, S Mubareka, A McGeer, H Wang, E Sargent, A Sanati Nezhad, S Kelley, "Capillary-assisted molecular pendulum bioanalysis", JACS, 40, 18338–18349, 2022.

S Shajari, R Salahandish, A Zare, M Hassani, S Moossavi, E Munro, R Rashid, D Rosenegger, J S. Bains, A Sanati Nezhad , "MicroSweat: A Wearable Microfluidic Patch for Noninvasive and Reliable Sweat Collection Enables Human Stress Monitoring", Advanced Science, 10, 2204171.

R Salahandish, F Haghayegh, S Khetani, M Hassani, A Sanati-Nezhad, “An immunoaffinity potent strip with pre-embedded intermixed PEDOT:PSS conductive polymers and graphene nanosheets for bio-ready electrochemical biosensing of central nervous”, ACS Applied Materials and Interfaces 14 (25), 28651–28662, 2022.

R Salahandish, P Jalali, H Tabrizi, J Hyun, J Haghayegh, M Khalghollah, A Sanati-Nezhad, “A compact, low-cost, and binary sensing (BiSense) platform for noise-free and self-validated impedimetric detection of COVID-19 infected patients”, Biosensors and Bioelectronics 213, 114459, 2022.

G Ayala-Charca, R Salahandish, M Khalghollah, D Sadighbayan, F Haghayegh, A Sanati-Nezhad, E Ghafar-Zadeh, "A low-cost handheld impedimetric biosensing system for rapid diagnostics of SARS-CoV-2 infections", IEEE Sensors, 22, 15673 - 15682, 2022.

F Haghayegh, R Salahandish, M Hassani, A Sanati-Nezhad, “Highly stable buffer-based zinc-oxide/reduced graphene-oxide nano-surface chemistry for rapid immunosensing of SARS-CoV-2 antigens”, ACS Applied Materials and Interfaces 14 (8), 10844–10855, 2022.

A Abbasi Moud, M Kamkar, A Sanati‑Nezhad, S H Hejazi, "Suspensions and hydrogels of cellulose nanocrystals (CNCs): characterization using microscopy and rheology" Cellulose, , 29, 3621–3653, 2022.

R Salahandish, M Hassani, A Zare, A Sanati-Nezhad, “Autonomous electrochemical biosensing of glial fibrillary acidic protein for point-of-care detection of central nervous system injuries”, Lab on Chip 22, 1542-1555, 2022.

F Haghayegh, R Salahandish, A Zare, M Khalghollah, A Sanati Nezhad, "Immuno-biosensor on a chip: a self-powered microfluidic-based electrochemical biosensing platform for point-of-care quantification of proteins", Lab on Chip, 22, 108-120, 2022.

S Moossavi, M Arrieta, A Sanati-Nezhad, F Bishehsari, “Gut-on-chip for ecological and causal human gut microbiome research”, Trends in Microbiology 30 (8), 710-721, 2022

R Salahandish, F Haghayegh, G Ayala-Charcac, J Hyund, M Khalghollah, A Sanati-Nezhad, “Bi-ECDAQ: An electrochemical dual-immuno-biosensor accompanied by a customized bi-potentiostat for clinical detection of SARS-CoV-2 Nucleocapsid proteins”, Biosensors and Bioelectronics 203, 114018, 2022.

A Barani, P Mosaddegh, S Haghjooy Javanmard, S Sepehrirahnam, A Sanati-Nezhad, "Numerical and experimental analysis of a hybrid material acoustophoretic device for manipulation of microparticles", Scientific Reports, 11, 22048, 2021

S Hassanpour Tamrin, A Sanati Nezhad, A Sen, "Label-free isolation of exosomes using microfluidic technologies", ACS Nano, 15(11), 17047-17079, 2021.

M Kamkar, M Janmaleki, E Erfanian, A Sanati Nezhad, U Sundararaj, "Covalently crosslinked hydrogels: mechanisms of nonlinear viscoelasticity", The Canadian Journal of Chemical Engineering, 2021.

A Abbasi Moud, A Sanati-Nezhad, S H Hejazi, "Confocal analysis of cellulose nanocrystal (CNC) based hydrogels and suspensions", Cellulose, 28,10259-10276, 2021.

M Samandari, F Alipanah, A Tamayol, S Haghjooy Javanmard, A Sanati-Nezhad, "Controlled self-assembly of microgels in microdroplets", Sensors and Actuators: Chemical B, 343, 130693, 2021

K Yong, M Janmaleki, M Pachenari, A Mitha, A Sanati-Nezhad, A Sen, "Engineering a 3D human intracranial Aneurysm model using liquid-sssisted injection molding and tuned hydrogels", Acta Biomaterilia, 136, 266-278, 2021

M Samandari, F Alipanah, A Sanati-Nezhad, S Haghjooy Javanmard, "A simple, low-cost and reusable microfluidic gradient strategy and its application in modeling cancer invasion", Scientific Reports, 11, 10310, 2021

E A. Mohammed, M Keyhani, A Sanati-Nezhad, S. H Hejazi & B H. Far, "An ensemble learning approach to digital corona virus preliminary screening from cough sounds", Scientific Reports, 11, 15404, 2021

S Shahidi, M Janmaleki, S Riaz, A Sanati Nezhad, N Syed, "A tuned gelatin methacryloyl (GelMA) hydrogel facilitates myelination of dorsal root ganglia neurons in vitro", Materials Science and Engineering: C, 126, 112131, 2021

M Mohammadi, H Zargartalebi, R Salahandish, R Aburashed, KW Yong, A Sanati-Nezhad, "Emerging technologies and commercial products in exosome-based cancer diagnosis and prognosis", Biosensors and Bioelectronics, 183, 113176, 2021.

K Azizbeigi, M Zamani, A Sanati-Nezhad, "Microfluidic-based processors and circuits design", 11, 10985, 2021

M Rahmanian, A Seyfoori, M Ghasemi, M Shamsi, A Rezaei Kolahchi, H Pezeshgi Modarres, A Sanati-Nezhad, K Majidzadeh-A, "In-vitro tumor microenvironment models containing physical and biological barriers for modelling multidrug resistance mechanisms and multidrug delivery strategies", 334, 164-177, 2021

S Khetani, A Singh, B Besler, C Butterworth, T Lijnse, K Loughery, K Smith, H Hosseini, R Narang, K Karan, C Debert, A Sen, K Murari, A Sanati- Nezhad, "Multi-analyte portable electrochemical-sensing device for blood-based detection of cleaved tau and neuron filament light in traumatic brain injury patients", Biosensors and Bioelectronics, 5, 113033, 2021.

f

F Haghighi, Z Talebpour, A Sanati-Nezhad, "Clogging sensitivity of flow distributors designed for radially elongated hexagonal pillar array columns: A computational modelling", Scientific Reports, 11, 4927, 2021.

S Hassanpour, A Sanati-Nezhad, A Sen, "A simple and low-cost approach for irreversible bonding of polymethylmethacrylate and polydimethylsiloxane at room temperature for high-pressure hybrid microfluidics", Scientific Reports, 11, 4821, 2021. 

h

A Khater, O Abdelrehim, M Mohammadi, A Mohamad, A Sanati-Nezhad, "Thermal droplet microfluidics: from biology to cooling technology", Trends in Analytical Chemistry (TRAC), 11, 116234, 2021.

a

M Kamkar, M Janmaleki, E Erfanian, A Sanati-Nezhad, UT Sundararaj, "Viscoelastic behavior of covalently cross-linked hydrogels under large shear deformations: an approach to eliminate wall-slip", Physics of Fluids, 33, 041702, 2021.

M Saadat, K Manshadi, M, M Mohammadi, M Zare, M Zarei, R Kamali, A Sanati-Nezhad, "Magnetic particle targeting for diagnosis and therapy of lung cancers", J controlled Release, 328, 776-791, 2020.

M Janmaleki, J Liu, M Kamkar, M Azarmanesh, U Sundararaj, A Sanati Nezhad, "Role of temperature on bio-printability of gelatin methacryloyl bioink in two-step cross-linking strategy for tissue engineering applications", 12, 1-26, 2020

H Sadabadi, A Sanati-Nezhad, "Nanofluids for performance improvement of Heavy Machinery Journal", 10 (11), 2120, 2020.

A Moad, M Kamkar, A Sanati Nezhad, H Hejazi, H Sundararaj, "Viscoelastic properties of poly (vinyl alcohol) hydrogels with cellulose nanocrystals fabricated through sodium chloride addition: rheological evidence of double network formation", Colloids and Surfaces A: Physicochemical and Engineering Aspects, 609, 125577, 2020

IMK Manshadi, M Mohammadi, M Zarei, M Saadat, A Sanati-Nezhad, "Induced-charge electrokinetics (ICEK) in microfluidics: A review on recent advancements", Micromechanics and Microengineering, 30, 113001, 2020.

Effect of cell imprinting on viability and drug susceptibility of breast cancer cells to doxorubicin

F Shahriyari, M Janmaleki, M Mahmoudi, A Razaghian, S Hoshian, S Sharifi, A Sanati Nezhad, Khademhosseini A, "Effect of cell imprinting on viability and drug susceptibility of breast cancer cells to doxorubicin", Acta Biomaterialia, 113, 119-129, 2020.

F Shahriyari, M Janmaleki, M Mahmoudi, A Razaghian, S Hoshian, S Sharifi, A Sanati Nezhad, Khademhosseini A, "Effect of cell imprinting on viability and drug susceptibility of breast cancer cells to doxorubicin", Acta Biomaterialia, 113, 119-129, 2020.

S Khetani, K Yong, K Guan, A Singh, A Phani, V Ozhukil Kollath, S Kim, K Karan, A Sen, A Sanati-Nezhad, "UV-triggered polymerization of polycatecholamines enables the production of organ-on-chips inside a biosafety cabinet", Applied Materials Today, 20, 100721, 2020.

AGeraili, M Janmaleki, A Sanati Nezhad, K Mequanint, "Scalable microfabrication of drug-loaded core-shell tablets from a single erodible polymer with adjustable release profiles", Biofabrication, 12(4), 045007, 2020.

S Ale Ebrahim, A Ashtari, M Pedram, N. Ale Ebrahim, A Sanati-Nezhad, "Publication trends in Exosomes nanoparticles for cancer detection", International Journal of Nanomedicine, 15, 4453-4470, 2020.

A Khater, O Abdelrehim, M Mohammadi, M Azarmanesh, M Janmaleki, R Salahandish, A Mohamad, A Sanati Nezhad, "Picoliter agar droplet breakup in microfluidics meets microbiology application: numerical and experimental approaches", Lab on Chip, 20, 12, 2175-2187, 2020.

A Abbasi Moud, M Kamkar, A Sanati-Nezhad*, H Hejazi,* UT Sundararaj*, "Nonlinear Viscoelastic Characterization of Charged Cellulose Nanocrystal Network Structure in Presence of Salt in Aqueous Media", Cellulose, 27, 5729-5743, 2020

Y Zhang, H Khorshidian, M Ahsani, A Sanati Nezhad, H Hejazi, "Functionalized multiscale visual models to unravel flow and transport physics in porous structures", Water Research, 29, 115676, 2020.

S Khetani, K W Yong, V O Kollath, E Eastick, M Azarmanesh, K Karan, A Sen, A Sanati-Nezhad, "Engineering shelf-stable coating for microfluidic organ-on-a-chip using bioinspired catecholamine polymers", ACS Applied Materials & Interfaces, 12 (9), 6910-6923, 2020.

M Manshadi, M Ashani, M Karami, A Sanati-Nezhad, "Manipulation of micro and nano-particles in viscoelastic fluid flows within microfluid systems", Biotechnology and Bioengineering, 117 (2), 580-592, 2019.

Z Abbasi, M Baghelani, M Nosrati, A Sanati-Nezhad, M Daneshmand, "Real-time non-contact integrated chipless RF sensor for disposable microfluidic applications", IEEE Journal of Electromagnetics, RF, and Microwaves in Medicine and Biology, 4(3), 171-178, 2019.

Y Zhang, G Yesiloz, H Jiryaei Sharahi, H Khorshidian, S Kim, A Sanati-Nezhad, and H Hejazi, "Geomaterial-functionalized microfluidic devices using a universal surface modification approach", Advanced Materials Interfaces, 1900995, 1-12, 2019

S Khetani, V Ozhukil Kollath, E Eastick, C Debert, A Sen, K Karan, A Sanati-Nezhad, "Single-step functionalization of poly-catecholamine nanofilms for ultra-sensitive immunosensing of Ubiquitin Carboxyl Terminal Hydrolase-L1 (UCHL-1) in Spinal cord injury", Biosensors and Bioelectronics, 145, 111715, 2019.

A Moud, M Arjmand, J Liu, Y Yang, A Sanati Nezhad, H Hejazi, "Cellulose nanocrystal structure in the presence of salts", Cellulose, 26, 9387–9401, 2019.

M Azarmanesh, S Bawazeer, M Abdulmajeed M, A Sanati-Nezhad A, “Rapid and highly controlled generation of monodisperse multiple emulsions via a one-step hybrid microfluidic device”, Scientific Reports, 9, 12694, 2019.

R. Salahandish, H. Zargartalebi, M. Janmaleki, S. Khetani, M. Azarmanesh, M. Mohammadi Ashani, R. Aburashed, M. Vatani, A. Ghaffarinejad, A. Sanati-Nezhad, "Reproducible and scalable generation of multilayer nanocomposite constructs for ultrasensitive nano-biosensing", Advanced Materials Technologies, 7, 1900478, 2019.

M. Shamsi, A. Mohammadi, M. K. D. Manshadi, A. Sanati-Nezhad, "Mathematical and computational modeling of nano-engineered drug delivery systems", J of Controlled Release, 12,150-165, 2019.

S. Mohammadi, R. Narang, M. Mohammadi Ashani, H. Sadabadi, H. Hejazi, A. Sanati-Nezhad, M. Hossein Zarifi, "Real-time monitoring of E. coli concentration with planar microwave resonator sensor", in Microwave and Optical Technology Letters, 61 (1), 2534-2539, 2019.

S.M. Seyedpour, M. Janmaleki, C Henning, A Sanati-Nezhad, T. Ricken, "Contaminant transport in soil: A comparison of the Theory of Porous Media approach with the Microfluidic visualization", Science of the Total Environment, 686, 1272-1281, 2019.

M Samandari, F Alipanah, S Haghjooy Javanmard, A Sanati-Nezhad, "One-step wettability patterning of pdms microchannels for generation of monodisperse alginate microbeads by in situ external gelation in double emulsion microdroplets", Sensors and Actuators Chemical B, 291 (418-425, 2019).

M. Azarmanesh, M. Dejam, P. Azizian, G. Yesiloz, A. A. Mohamad, A. Sanati-Nezhad, "Passive microinjection within high-throughput microfluidics for controlled actuation of droplets and cells", Scientific Reports, 6, 6723, 2019.

A Khater, M Ashani, A Mohamad, A Sanati Nezhad, "Dynamics of temperature-actuated droplets within microfluidics", Scientific Reports, 9, 3832, 2019.

P Bazazi, A Sanati Nezhad, H Hejazi, "Wetting phase disintegration and detachment: Three-dimensional confocal imaging of two phase distributions", Physical Review Applied, 11, 014042, 2019.

P Bazazi, A Sanati-Nezhad, H Hejazi, "Role of chemical additives on water-based heavy oil mobilization: a microfluidic approach", Fuel, 241, 1195-1202, 2019.

M K. Manshadi, M Saadat, M Mohammadi, R Kamali, M Shamsi, M Naseh, A Sanati-Nezhad, "Magnetic aerosol drug targeting in lung cancer therapy using a permanent magnet", Drug Delivery, 26, 120-128, 2019.

R Salahandish, A Ghaffarinejad, S Naghib, Asghar Niyazi, K Majidzadeh-A, M Janmaleki, A Sanati-Nezhad, "Sandwich-structured nanoparticles-grafted functionalized graphene-based 3D nanocomposites for high-performance biosensors to detect ascorbic acid biomolecule", Scientific Reports, 9, 1226, 2019.

P. Azizian, M. Azarmanesh, M. Dejam, Mehdi Mohammadi, M Shamsi, A Sanati Nezhad, A. Mohamad, "Electrohydrodynamic formation of single and double emulsions for low interfacial tension multiphase systems within microfluidics", Chemical Engineering Science, 195, 201-207, 2018.

R. Narang, S. Mohammadi, M. Mohammadi Ashani, H. Sadabadi, H. Hejazi, M. Hossein Zarifi, A. Sanati-Nezhad, "Sensitive, Real-time and non-intrusive detection of concentration and growth of pathogenic bacteria using microfluidic-microwave ring resonator biosensor", Scientific Reports, 8, 15807, 2018.

K. W. Yong, J. R. Choi, M. Mohammadi, A. P. Mitha, A. Sanati-Nezhad, A. Sen, "Human Mesenchymal stem cell therapy for ischemic tissues", Stem Cell International, 12, 1-11, 2018.

R. Salahandish, A. Ghaffarinejad, E. Omidinia, H. Zargartalebi, K. Majidzadeh, S. M. Naghib, A. Sanati-Nezhad, "Label-free ultrasensitive detection of breast cancer miRNA-21 biomarker employing electrochemical nano-genosensor based on sandwiched AgNPs in PANI and N-doped graphene", Biosensors and Bioelectronics, 120, 129-136, 2018.

M. K. D. Manshadi, M. Saadat, M. Mohammadi, M. Shamsi, M. Dejam, R. Kamali, A Sanati-Nezhad, "Delivery of magnetic micro/nanoparticles and magnetic-based drug/cargo into arterial flow for targeted therapy", Drug Delivery, 12, 1963-1973, 2018.

S Khetani, M Mohammadi Ashani, A Sanati-Nezhad, "Filter-based Isolation, enrichment and characterization of circulating tumor cells", Biotechnology and Bioengineering, 115 (10), 2504-2529, 2018.

Z Talebpour, F Haghighi, A Sanati-Nezhad, "On-chip chromatography with nanomaterials", Book: Nanomaterials in Chromatography: Current Trends in Chromatographic Research Technology and Techniques, Elsevier, 343-358, 2018.

R. Salahandish, A. Ghaffarinejad, S. M. Naghib, K. Majidzadeh-A, H. Zargartalebi, A. Sanati-Nezhad, "Nano-biosensor for highly sensitive detection of HER2 positive breast cancer", Biosensors and Bioelectronics, 117, 104-111, 2018.

M Shamsi, M Saghafian, M Dejam, and A Sanati-Nezhad, "Mathematical modeling of the function of Warburg effect in tumor microenvironment", Scientific Reports, 8(1), 1-13, 2018.

P Bazazi, A Sanati Nezhad, H Hejazi, "Wetting dynamics in two liquids systems: Effect of the surrounding phase viscosity", Physical Review E, 97, 063104, 2018.

F Haghighi, Z Talebpour, A Sanai Nezhad, "Towards fully integrated liquid chromatography on a chip: evolution and evaluation", Trends in Analytical Chemistry, 105, 302-337, 2018.

J Phelps, A Sanati-Nezhad, M Ungrin, N Duncan, A Sen, "Bioprocessing of mesenchymal stem cells towards cell-free therapeutics" Stem Cell International, 1-77, 2018.

M Shamsi, A Sedaghatkish, M Dejam, M Saghafian, M Mohammadi, A Sanati-Nezhad, "Magnetically assisted intraperitoneal drug delivery for cancer chemotherapy", Drug Delivery, 25 (1), 846-861, 2018.

S Khetani, VO Kollath, V Kundra, MD Nguyen, C Debert, A Sen, K Karan, A Sanati-Nezhad*,"Polyethylenimine Modified Graphene-oxide Electrochemical Immunosensor for the Detection of Glial Fibrillary Acidic Protein in Central Nervous System Injury", ACS Sensors, 3 (4), 844-851, 2018.

AA Moud, M Arjmand, N Yan, A Sanati-Nezhad, H Hejazi,"Monitoring Colloidal Behavior of Cellulose Nanocrystals in Presence of Sodium Chloride", ChemistrySelect, 3 (17), 4969-4978, 2018.

H Pezeshgi Modarres, M Janmaleki, M Novin, J Saliba, F El-Hajj, M RezayatiCharan, A Seyfoori, H Sadabadi, M Vandal, M Dang Nguyen, A Hasan, A Sanati-Nezhad, "In vitro models and systems for evaluating the dynamics of drug delivery to the brain", Journal of Controlled Release, 273, 108-130, 2018.

S Soleimani, M Shamsi, MA Ghazani, HP Modarres, KP Valente, M Saghafian, MM Ashani, M Akbari, A Sanati-Nezhad, "Translational models of tumor angiogenesis: a nexus of in silico and in vitro models", J Biotechnology Advances, 36 (4), 880-893, 2018.

R Salahandish, A GhafariNejad, M Naghib, K Majidzadeh, A Sanati-Nezhad, "A novel graphene-grafted gold nanoparticles composite for highly sensitive electrochemical biosensing", IEEE Sensors J, 18 (6), 2513-2519, 2018.

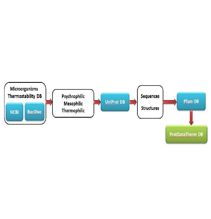
H Pezeshgi Modarres, M Mofrad, A Sanati Nezhad, "ProtDataTherm: A database for thermostability analysis and engineering of proteins" PLos One, 13 (1), e0191222, 2018.

H. Zargartalebi, M. Ghalambaz, A.J. Chamkha, I. Pop, A. Sanati-Nezhad, "Fluid-structure interaction analysis of buoyancy-driven fluid and heat transfer through an enclosure with a flexible thin partition", International Journal of Numerical Methods for Heat & Fluid Flow, 28 (9), 1-10, 2018.

M. Zarifi, H Sadabadi, H Hejazi, M Daneshmand, A Sanati-Nezhad, "Noncontact and nonintrusive microwave-microfluidic flow sensor for energy and biomedical engineering", Nature Scientific Reports, 2018 9(8)1,139.

Y Zhang, A Sanati-Nezhad*, H. Hejazi*, "Geo-material surface modification of microchips using layer-by-layer (LbL) assembly for subsurface energy and environmental applications", Lab on a Chip, 18 (2), 285-295, 2018.

E. K.S. Lee, M. R. Gillrie, L. Li, J. W. Arnason, J. H. Kim, L. Babes, Y. Lou, A. Sanati-Nezhad, S. K. Kyei, M. M. Kelly, C. H. Mody, M. Ho, B. G. Yipp, "Leukotriene B4-mediated neutrophil recruitment causes pulmonary capillaritis during lethal fungal sepsis", Cell Host and Microbe, 23 (1), 121-133. e4, 2017.

A Samandari, K Abrnia, A Sanati-Nezhad, “Acoustic manipulation of bio-particles at high frequencies: an analytical and simulation approach", Micromachines, 8(10), 290, 2017.

S Hassanpour-Tamrin, H Taheri, M M Hasani-Sadrabadi, S. H Shams Mousavi, E Dashtimoghadam, M Tondar, A Adibi, A Moshaverinia, A Sanati-Nezhad*, and K. I. Jacob*, "Nanoscale optoregulation of neural stem cell differentiation by intracellular alteration of redox balance", Advanced Functional Materials, 27 (38), 1701420, 2017.

A Geraili, P Jafari, M Sheikh Hassani, B Heidary Araghi, M Hossein Mohammadi, A Mohammad Ghafari, S Hasanpour Tamrin, H Pezeshgi Modarres, A Rezaei Kolahchi, S Ahadian, A Sanati Nezhad, "Controlling differentiation of stem cells for developing personalized organ-on-chip platforms", Advanced Healthcare Materials, 7 (2), 1700426, 2017.

A Vedadghavami, F Minooei, M H Mohammadi, S Khetani, A Rezaei, S Mashayekhan, A Sanati-Nezhad, "Manufacturing of hydrogel biomaterials with controlled mechanical properties for tissue engineering applications", Acta Biomaterialia, 62, 42-63, 2017.

KP Valente, S Khetani, AR Kolachi, A Sanati Nezhad, A Suleman, and M Akbari, "Microfluidic technologies for anticancer drug studies", Drug Discovery Today, 22 (11), 1654-1670, 2017.

S. Khetani, R. Aburashed, A Singh, A. Sen, A. Sanati Nezhad, "Immunosensing of S100? biomarker for diagnosis of spinal cord injury (SCI)", Sensors and Actuators Chemical B., 247, 163-169, 2017

YS Zhang, J Aleman, SR Shin, T Kilic, D Kim, SAM Shaegh, S Massa, R Riahi, S Chae, N Hu, H Avci, W Zhang, A Silvestri, A Manbohi, A Polini, G Calzone, N Shaikh, A Sanati-Nezhad, P Alerasool, N Bhise, E Budina, A Pourmand, A Skardal, T Shupe, C Bishop, MR Dokmeci, A Atala and A Khademhosseini. "A multi-sensor-integrated organ-on-chips platform for automated and continual in situ monitoring of organoid behaviors". Proceedings of the National Academy of Sciences USA, 2017, DOI: 10.1073/pnas.1612906114

P. Mostafalu, A. Sanati Nezhad, M. Nikkha, M. Akbari, "Flexible electronic devices for biomedical applications", Book: Advanced Mechatronics and MEMS Devices, Springer, Editors: Dan Zhang and Bin Wei, 341-366, 2017.

S. Gholizadeh, M. Drazb, M. Zarghooni, A. Sanati Nezhad, S. Ghavami, H. Shafiee, M. Akbari, "Microfluidic approaches for isolation, detection, and characterization of extracellular vesicles: current status and future directions", Biosensors and Bioelectronics, 91, 588-605, 2016.

H. Pezeshgi Modarres, M. R. Mofrad, A. Sanati Nezhad, "Protein thermostability engineering", RSC Advances, 6 (116), 115252-115270, 2016.

M. Janmaleki, M. Pachenari, S. M. Seyedpour, R. Shahghadami, A. Sanati Nezhad, "Impact of simulated microgravity on cytoskeleton and viscoelastic properties of endothelial cell", Scientific Reports, 6:32418, 2016.

A. R. Kolahchi, N. K. Mohtaram, H. P. Modarres, M. H. Mohammadi, A. Geraili, P. Jafari, M. Akbari, A. Sanati-Nezhad, "Microfluidic-based multi-organ platforms for drug discovery", Micromachines, 162, 7(9), 2016..

A. Hasan, J. Saliba, H. Pezeshki Modarres, A. Bakhaty, A. Nasajpour, M. R. K. Mofrad, A. Sanati-Nezhad, "Micro and nanotechnologies in heart valve tissue engineering", Biomaterials, vol 103, pp. 278–292, 2016.

S. A. Mousavi, F. Ferrari, Y. Zhang, M. Nabavinia, N.Binth Mohammad, J. Ryan, A. Pourmand, E. Laukaitis, R. Sadeghian, A. Nadhman, S. Shin, A. Sanati Nezhad, A. Khademhosseini, M. Dokmeci, "A microfluidic optical platform for real-time monitoring of pH and oxygen in microfluidic bioreactors and organ-on-chip devices", Biomicrofluidics, 10, 044111, 2016.

S. H. Tamrin, F. S. Majedi,M. Tondar, A. Sanati-Nezhad, M. Hasani-Sadrabadi, "Electromagnetic fields and stem cell fate: when physics meets biology", Reviews in Physiology, Biochemistry and Pharmacology, Springer Berlin Heidelberg, pp.1-35, 2016.

M. H. Mohammadi, B. H. Araghi, V. Beydaghi, A. Geraili, F. Moradi, P. Jafari, M. Janmaleki, K. P. Valente, M. Akbari, A Sanati-Nezhad, "Skin Diseases Modeling using Combined Tissue Engineering and Microfluidic Technologies", Advanced HealthCare Materials, 2016. DOI: 10.1002/adhm.201600439.

A. Barani, H. Paktinat, M. Janmaleki, A. Mohammadi, P. Mosaddegh, A. Fadaei-Tehrani, A. Sanati-Nezhad, "Microfluidic integrated acoustic waving for manipulation of cells and molecules", Biosensors & Bioelectronics, 2016. Doi:10.1016/j.bios.2016.05.0592016.

A. Hasan, A. Sanati Nezhad, M.A. Islam, H. Alhadrami, A. Memic, J. Saliba, A. Jaffa, "Cell surface interface in tissue engineering and cell based biosensors", Cell and Material Interface: Advances in Tissue Engineering, Biosensor, Implant, and Imaging Technologies, CRC Press, 2015.

A Sanati Nezhad, A Geitmann. "Tip growth in walled cells: cellular expansion and invasion mechanisms. Pelling AE, Cuerrier CM. Cells, Forces, and the Microenvironment"., 400-440. Published, Pan Stanford Publishing, 2015.

F. Haghighi, Z. Talebpour, A. Sanati Nezhad, "Through the years with on a chip gas chromatograph: a review", Lab on Chip, 10.1039/C5LC00283D, 2015.

S. G. Ricoult, A. Sanati Nezhad, T.E. Kennedy and D. Juncker, "Humidified Microcontact Printing of Proteins: Universal Patterning of Proteins on Both Low and High Energy Surfaces", Langmuir, vol: 30 (40), pp. 12002–12010, 2014.

A. Sanati Nezhad, "Microfluidic platforms for plant cells studies", Lab on Chip, vol: 14, pp. 3262- 3274, 2014.

A. Sanati Nezhad, M. Packirisamy, A. Geitmann, “Dynamic, high precision targeting of growth modulating agents is able to trigger pollen tube growth reorientation”, The Plant J, vol: 80, pp. 185–195, 2014.

Sanati-Nezhad A, "Future of portable devices for plant pathogen diagnosis", Lab on Chip, 4 (16): 2887-2904, 2014

Sanati-Nezhad A, Ghanbari M, Agudelo C G, Naghavi M, Packirisamy M, Bhat R B, Geitmann A, "Optimization of flow assisted entrapment of pollen grains in a microfluidic platform for tip growth analysis", Biomedical Microdevices, 16: 23–33, 2014.

Ghanbari M, Sanati-Nezhad A, Agudelo C, Packirisamy M, Bhat R, Geitmann A, "Microfluidic positioning of pollen grains in LOC for single cell analysis", Journal of Bioscience and Bioengineering, 117: 504-515, 2014.

Sanati-Nezhad A, Naghavi M, Packirisamy M, Bhat R, Geitmann A, "Quantification of cellular penetrative forces using Lab-on-a-Chip technology and reverse engineering", Proceedings of the National Academy of Sciences, 110: 8093-8098, 2013

Sanati-Nezhad A, Naghavi M, Packirisamy M, Bhat R, Geitmann A, "Quantification of the Young’s modulus of the primary plant cell wall using Bending-Lab-On-Chip (BLOC)", Lab on Chip, 13: 2599-2608, 2013.

Sanati-Nezhad A, Geitmann A, "The cellular mechanics of an invasive lifestyle", Journal of Experimental Botany, 64: 4709-4728, 2013

Agudelo C, Sanati-Nezhad A, Ghanbari M, Naghavi M, Packirisamy M, Geitmann A, "TipChip - a modular, MEMS based platform for the investigation of tip growing cells", The Plant Journal, 73:1057-1068, 2013.

Sanati-Nezhad A, Packirisamy M, Bhat B. R, Geitmann A, "In vitro study of oscillatory growth dynamics of Camellia pollen tubes in microfluidic environment", Journal of Biomedical Engineering, IEEE Transaction, 60: 3185-3193, 2013

Agudelo C G, Sanati-Nezhad A, Ghanbari M, Packirisamy M, Geitmann A, "A microfluidic platform for the investigation of elongation growth in pollen tubes", Journal of Micromechechanics and Microengineering, 22: 115009, 2012

 

  • Sanati-Nezhad A, Ghanbari M, Agudelo C G, Packirisamy M, Bhat R B, Geitmann A, "PDMS microcantilever-based flow sensor integration for lab-on-a-chip", IEEE Sensors Journal, 13: 601-609, 2012.
  • Vatani M, Barazandeh F, Rahimi A R, Sanati-Nezhad A, "Distortion modeling of SL parts by classical lamination theory", Rapid Prototyping Journal, 18: 1355-2546, 2012.
  • Sanati-Nezhad A, Stiharu I, Packirisamy M, Bhat R B, "Modelling of adhesive forces in nanotweezer", Journal of Advanced Materials Research, 403: 1122-1129, 2012.